Oleh: Tim Penyusun, Diupdate Januari 2026
Hukum dan Hak Asasi Manusia (HAM) merupakan dua konsep fundamental yang secara intrinsik terkait satu sama lain dalam membangun sistem pemerintahan yang demokratis dan berkeadilan. HAM sebagai hak-hak dasar yang melekat pada setiap individu sejak lahir memerlukan kerangka hukum yang kuat untuk memastikan perlindungan, pemenuhan, dan penegakannya. Esai ini menganalisis pengertian hukum dan HAM, ruang lingkup perlindungan HAM, dan manfaat fundamental dari penegakan hukum dalam konteks perlindungan hak asasi manusia di Indonesia. Dengan menggunakan pendekatan analisis normatif dan studi kepustakaan terhadap sumber-sumber akademik berkualitas tinggi, penelitian ini menemukan bahwa hukum berfungsi tidak hanya sebagai kerangka regulasi tetapi juga sebagai instrumen strategis yang menjamin perlindungan dan pemenuhan HAM melalui mekanisme institusional, penegakan konsisten, dan komitmen negara yang berkelanjutan.
1. Pendahuluan
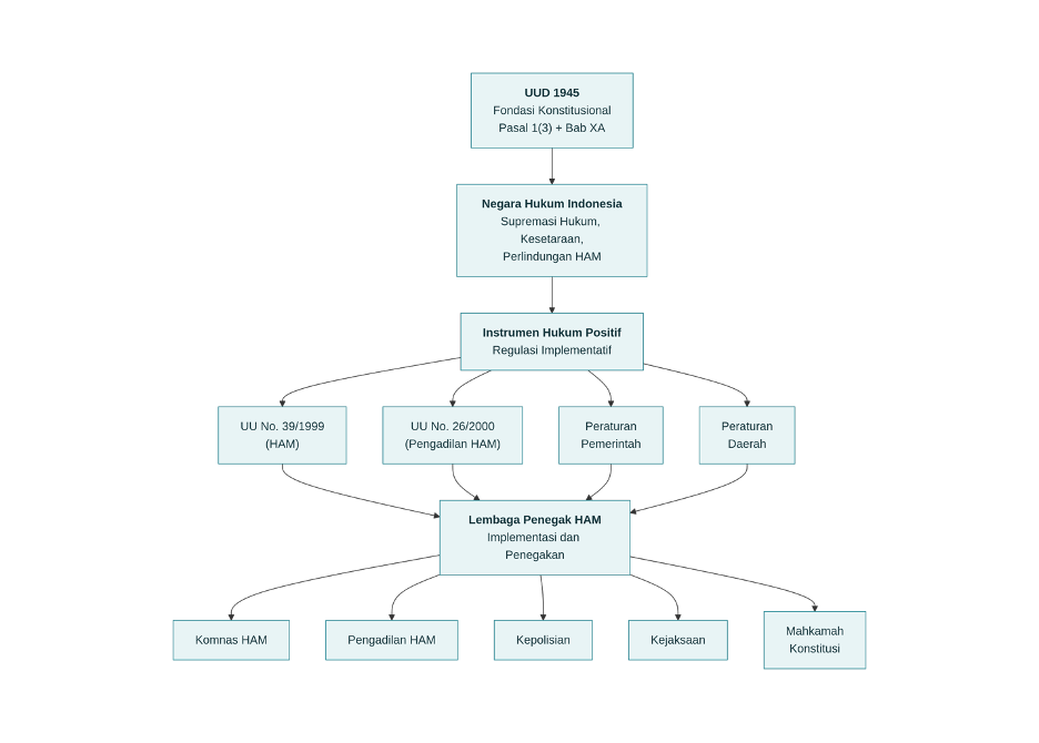
Komitmen suatu negara terhadap perlindungan Hak Asasi Manusia dapat diukur dari seberapa kuat fondasi hukum yang dibangun untuk menjaminnya. Indonesia, sebagai negara hukum yang secara tegas dinyatakan dalam Pasal 1 ayat (3) Undang-Undang Dasar 1945, memiliki tanggung jawab konstitusional untuk menyelenggarakan penghormatan, perlindungan, dan pemenuhan HAM bagi seluruh warganya tanpa diskriminasi[1]. Dalam perjalanan reformasi pasca-1998, Indonesia telah membentuk infrastruktur hukum yang komprehensif untuk melindungi HAM, termasuk Amandemen Kedua UUD 1945 yang secara eksplisit mengatur HAM dalam Bab XA (Pasal 28A–28J), Undang-Undang Nomor 39 Tahun 1999 tentang Hak Asasi Manusia, dan Undang-Undang Nomor 26 Tahun 2000 tentang Pengadilan Hak Asasi Manusia[2].
Namun demikian, pengakuan normatif atas HAM dalam instrumen hukum tidak serta-merta menjamin perlindungan yang efektif di lapangan. Kesenjangan antara ideal normatif dan realitas praktik penegakan hukum masih menjadi tantangan serius, mencerminkan kompleksitas dalam mengimplementasikan hukum sebagai instrumen perlindungan HAM. Oleh karena itu, pemahaman mendalam tentang pengertian hukum dan HAM, ruang lingkup perlindungannya, serta manfaat yang diharapkan dari integrasi keduanya menjadi sangat penting bagi para praktisi hukum, pembuat kebijakan, dan akademisi.
2. Pengertian Hukum dalam Konteks Perlindungan HAM
2.1 Konsep Fundamental Hukum
Hukum, dalam pengertian yang paling umum, adalah suatu sistem aturan dan norma yang mengatur perilaku manusia dalam masyarakat dengan tujuan menciptakan ketertiban, keadilan, dan kepastian hukum[3]. Menurut perspektif akademik, hukum didefinisikan sebagai “suatu ideal dan nilai, tentang norma dan kaidah untuk menata dan menjawab masalah masyarakat sehingga merepresentasikan keadilan”[4]. Dengan demikian, hukum tidak hanya berfungsi sebagai seperangkat aturan formal, tetapi juga sebagai instrumen yang membawa nilai-nilai etis dan moral yang dijunjung tinggi oleh masyarakat.
Dalam konteks sistem hukum Indonesia, hukum dipahami sebagai suatu kesatuan utuh yang terdiri atas bagian-bagian yang saling berkaitan dan disusun berdasarkan asas-asas tertentu[5]. Sistem hukum Indonesia mengadopsi pendekatan civil law yang mengutamakan kodifikasi (hukum tertulis) sebagai sumber hukum utama, dengan penekanan pada kepastian hukum sebagai nilai fundamental[6]. Ciri-ciri ini tercermin dalam struktur peraturan perundang-undangan yang berjenjang, mulai dari Undang-Undang Dasar, hingga undang-undang, peraturan pemerintah, dan peraturan daerah.
Dalam sistem hukum yang demokratis, hukum menjalankan beberapa fungsi krusial:
- mengendalikan perilaku sosial melalui aturan dan sanksi;
- menegakkan keadilan dengan melindungi hak individu dan menyelesaikan konflik;
- menjamin ketertiban dan keteraturan; serta
- menggerakkan perubahan sosial untuk mencapai tujuan pembangunan[7].
Dalam setiap fungsi tersebut, dimensi perlindungan HAM menjadi sentral, karena hukum harus memastikan bahwa setiap individu dapat menikmati haknya tanpa ancaman atau pelanggaran.
2.2 Peran Negara Hukum dalam Melindungi HAM
Indonesia berkomitmen sebagai negara hukum yang menjunjung tinggi supremasi hukum, yaitu prinsip bahwa hukum (bukan kepentingan politik atau ekonomi sesaat) harus menjadi panglima dalam penyelenggaraan kehidupan kenegaraan[8]. Jargon yang umum digunakan untuk menggambarkan prinsip ini adalah “the rule of law, not of man”, yang mengimplikasikan bahwa segala aspek kehidupan berbangsa dan bernegara harus didasarkan pada hukum yang adil dan dapat ditegakkan secara konsisten.
Dalam konteks HAM, negara hukum menghadirkan implikasi penting: pertama, negara tidak boleh bertindak sewenang-wenang dalam melanggar hak-hak dasar warganya; kedua, negara memiliki kewajiban positif untuk melindungi HAM dari pelanggaran oleh pihak lain; dan ketiga, negara wajib menciptakan mekanisme yang memungkinkan individu untuk menuntut dan mempertahankan haknya di hadapan pengadilan yang independen dan adil[9].
Jaminan konstitusional ini diwujudkan melalui berbagai mekanisme. Pertama, Bab XA UUD 1945 (Pasal 28A–28J) secara eksplisit menjamin berbagai hak dasar, termasuk hak hidup (Pasal 28A), hak untuk mengembangkan diri (Pasal 28C), hak atas pengakuan, jaminan, perlindungan, dan kepastian hukum yang adil serta perlakuan yang sama di hadapan hukum (Pasal 28D ayat 1)[10]. Kedua, peraturan perundang-undangan derivatif seperti UU Nomor 39 Tahun 1999 mendetailkan hak-hak dasar dan mekanisme perlindungannya. Ketiga, pembentukan lembaga-lembaga penegak HAM seperti Komnas HAM dan Pengadilan HAM menunjukkan komitmen institusional negara terhadap perlindungan dan penegakan HAM.
3. Pengertian dan Karakteristik Hak Asasi Manusia
3.1 Definisi HAM dari Perspektif Yuridis dan Filosofis
Menurut Undang-Undang Nomor 39 Tahun 1999, Hak Asasi Manusia didefinisikan sebagai “seperangkat hak yang melekat pada hakikat dan keberadaan manusia sebagai makhluk Tuhan Yang Maha Esa dan merupakan anugerah-Nya yang wajib dihormati, dijunjung tinggi, dan dilindungi oleh negara, hukum, pemerintah, dan setiap orang demi kehormatan serta perlindungan harkat dan martabat manusia”[11].
Definisi ini mencerminkan beberapa dimensi penting. Pertama, HAM bersifat kodrati, artinya tidak diberikan oleh negara atau masyarakat tetapi melekat pada martabat manusia sejak lahir. Ini berarti HAM tidak dapat dianggap sebagai “pemberian” dari negara yang dapat dicabut sesuai keinginan. Kedua, HAM bersifat universal, mengakui bahwa setiap manusia, di manapun berada dan apapun latar belakangnya, memiliki hak yang sama. Ketiga, definisi ini mengakui dimensi spiritual, bahwa HAM adalah anugerah Tuhan, sehingga menghormatinya adalah bentuk pengabdian kepada Tuhan.
Dalam perspektif filosofis, hak asasi manusia berakar pada konsep “hak kodrati” (natural rights) yang menyatakan bahwa hak-hak tertentu adalah inheren pada sifat manusia dan tidak bergantung pada pengakuan hukum positif[12]. Namun, dalam konteks praktis, HAM memerlukan perangkat hukum positif untuk memastikan perlindungan dan penegakannya. Dengan demikian, terjadi dialektika antara hak kodrati (yang bersifat filosofis dan universal) dengan hak positif (yang diatur dalam undang-undang dan dapat ditegakkan melalui lembaga penegak hukum).
3.2 Sifat-Sifat Fundamental HAM
HAM memiliki beberapa sifat fundamental yang membedakannya dari hak-hak lainnya:
Universalitas
Universalitas HAM berarti bahwa semua orang, di seluruh dunia, tanpa memandang ras, warna kulit, jenis kelamin, bahasa, agama, opini politik, asal-usul sosial atau nasional, status ekonomi, atau kondisi lainnya, memiliki hak yang sama[13]. Prinsip ini ditegaskan dalam Pasal 1 dan 2 Deklarasi Universal HAM (DUHAM) 1948 yang menyatakan bahwa “semua orang dilahirkan bebas dan sama dalam martabat dan hak” dan “setiap orang berhak atas semua hak dan kebebasan yang ditetapkan dalam Deklarasi ini tanpa pembedaan apa pun”[14]. Universalitas ini bukan hanya abstraksi tetapi memiliki implikasi praktis: negara tidak dapat menggunakan alasan budaya, agama, atau tradisional lokal untuk membenarkan diskriminasi atau pelanggaran HAM.
Tidak Dapat Dicabut (Inalienability)
Sifat ini berarti HAM tidak dapat ditransfer, ditukar, atau dihilangkan dari individu dalam kondisi apapun[15]. Bahkan dalam situasi krisis, perang, atau keadaan darurat, negara tidak dapat mencabut HAM secara penuh. Undang-Undang Nomor 39 Tahun 1999 mencerminkan prinsip ini dengan melarang pelanggaran hak dasar seperti hak untuk tidak disiksa, hak untuk bebas dari penghilangan nyawa secara sewenang-wenang, dan hak untuk pengakuan sebagai pribadi di hadapan hukum[16].
Tidak Dapat Dibagi (Indivisibility) dan Saling Terkait (Interdependency)
Prinsip ini menegaskan bahwa hak-hak tidak dapat dipisahkan satu dari yang lain; semua hak (sipil, politik, ekonomi, sosial, dan budaya) memiliki tingkat kepentingan yang sama dan saling bergantung[17]. Sebagai contoh, hak atas pendidikan (sosial-ekonomi) tidak dapat dipisahkan dari hak atas kebebasan berpendapat (sipil-politik), dan hak atas pekerjaan (ekonomi) terkait erat dengan hak atas kehidupan yang layak (sosial). Implikasi praktis dari prinsip ini adalah bahwa negara tidak dapat mengakui hak sipil-politik sambil mengabaikan hak ekonomi-sosial-budaya, atau sebaliknya.
Kesetaraan dan Non-Diskriminasi
Kesetaraan dan non-diskriminasi berarti bahwa setiap orang harus diperlakukan dan memiliki kesempatan yang setara di hadapan hukum, tanpa membedakan ras, agama, jenis kelamin, atau status lainnya[18]. Prinsip ini dilindungi dalam Pasal 28D ayat 1 UUD 1945 yang menyatakan bahwa “setiap orang berhak atas pengakuan, jaminan, perlindungan, dan kepastian hukum yang adil serta perlakuan yang sama di hadapan hukum”. Non-diskriminasi bukan hanya bermakna “treatment yang sama” secara formal, tetapi juga mengakui kebutuhan akan “tindakan afirmatif” untuk mengatasi ketimpangan struktural yang ada.
Martabat Manusia (Human Dignity)
Semua HAM didasarkan pada prinsip fundamental bahwa setiap manusia memiliki martabat intrinsik yang harus dihormati. Pasal 1 DUHAM menegaskan bahwa “pengakuan akan harkat dan martabat yang sama dan tidak dapat dirampas dari semua anggota keluarga manusia adalah fondasi kebebasan, keadilan dan perdamaian di dunia”[19]. Dalam konteks hukum Indonesia, martabat manusia tercermin dalam Sila Kedua Pancasila (“Kemanusiaan yang adil dan beradab”), yang menjadi fondasi idiil penyelenggaraan negara.
4. Ruang Lingkup Hak Asasi Manusia
4.1 Klasifikasi HAM Menurut Jenis
Hak Asasi Manusia dapat diklasifikasikan ke dalam berbagai kategori tergantung dari perspektif yang digunakan. Klasifikasi yang paling umum digunakan adalah berdasarkan jenis-jenis hak:
| Kategori HAM | Deskripsi | Contoh Spesifik |
| Hak Sipil dan Politik | Hak yang melindungi kebebasan individu dan partisipasi dalam proses pemerintahan | Hak hidup, kebebasan berekspresi, hak berkumpul, hak memilih dan dipilih |
| Hak Ekonomi, Sosial, dan Budaya | Hak yang terkait dengan akses terhadap kebutuhan dasar dan partisipasi dalam kehidupan budaya | Hak kerja, pendidikan, kesehatan, kesejahteraan sosial, budaya |
| Hak Pribadi | Hak yang melindungi privasi, keamanan, dan integritas fisik individu | Privasi, keamanan, kebebasan beragama, kebebasan berpendapat |
| Hak Politik | Hak yang memungkinkan individu untuk berpartisipasi dalam pemerintahan | Kebebasan berserikat, mendirikan partai, kampanye politik |
| Hak Hukum | Hak yang memastikan perlakuan adil dalam sistem peradilan | Hak pengadilan yang adil, hak advokat, hak tidak disiksa |
| Hak Kolektif | Hak yang dinikmati bersama oleh kelompok masyarakat | Hak lingkungan hidup, pembangunan, self-determination |
Klasifikasi ini mencerminkan evolusi pemahaman HAM dari generasi ke generasi, dengan pengakuan bahwa perlindungan HAM yang komprehensif memerlukan pendekatan holistik yang mengintegrasikan semua kategori tersebut.

4.2 Generasi HAM dan Perkembangannya
Konsep “generasi HAM” dikembangkan pertama kali oleh Karel Vasak, seorang pakar HAM asal Ceko-Prancis, untuk menggambarkan evolusi historis dan konseptual perkembangan HAM[1]:
HAM Generasi Pertama: Hak Sipil dan Politik
Hak generasi ini menekankan kebebasan dan partisipasi individu dalam kehidupan sipil dan politik. Tercakup dalam Pasal 2–21 DUHAM 1948, hak-hak ini meliputi hak hidup, kebebasan dari penyiksaan, kebebasan berpendapat dan berekspresi, kebebasan berkumpul, hak memilih, hak atas proses hukum yang adil, dan lain-lain[2]. Hak-hak generasi pertama umumnya bersifat negatif, artinya mereka membatasi tindakan negara (negara tidak boleh campur tangan dalam pelaksanaan hak-hak ini, kecuali atas dasar hukum yang sah).
HAM Generasi Kedua: Hak Ekonomi, Sosial, dan Budaya
Hak generasi ini menekankan hak setiap orang untuk menikmati standar hidup yang layak, termasuk akses ke pendidikan, kesehatan, pekerjaan, kesejahteraan sosial, dan partisipasi dalam kehidupan budaya (Pasal 22–27 DUHAM)[3]. Berbeda dengan generasi pertama, hak-hak ini bersifat positif, artinya memerlukan tindakan aktif dari negara untuk memenuhinya melalui alokasi sumber daya, kebijakan, dan program. Implementasi hak-hak ini umumnya berjangka panjang dan memerlukan investasi signifikan.
HAM Generasi Ketiga: Hak Solidaritas
Hak generasi ini menekankan hak-hak kolektif yang dinikmati bersama oleh masyarakat, seperti hak atas lingkungan hidup yang baik dan sehat, hak atas pembangunan, hak untuk menentukan nasib sendiri (self-determination), dan hak atas perdamaian[4]. Hak-hak ini menunjukkan bahwa perlindungan HAM tidak hanya fokus pada individu tetapi juga pada kepentingan kolektif masyarakat dan generasi mendatang.
Perkembangan Pasca-DUHAM
Sejak DUHAM disahkan pada 10 Desember 1948, perkembangan HAM telah mencakup pengesahan berbagai instrumen internasional yang lebih spesifik, termasuk International Covenant on Civil and Political Rights (ICCPR) 1966, International Covenant on Economic, Social and Cultural Rights (ICESCR) 1966, Convention on the Elimination of All Forms of Discrimination Against Women (CEDAW) 1979, Convention on the Rights of the Child (CRC) 1989, dan berbagai konvensi khusus lainnya[5]. Indonesia telah meratifikasi sebagian besar instrumen internasional ini, menunjukkan komitmen negara terhadap perlindungan HAM universal.
4.3 Hak-Hak Dasar Warga Negara Indonesia
Undang-Undang Nomor 39 Tahun 1999 mengidentifikasi 10 hak dasar warga negara Indonesia yang perlu dilindungi oleh negara:
- Hak berkeluarga dan melanjutkan keturunan: Mengakui hak setiap orang untuk membentuk keluarga dan memiliki anak (dengan tanggung jawab untuk merawat, mendidik, dan melindungi mereka).
- Hak mengembangkan diri: Mencakup hak atas pendidikan, pelatihan, dan kesempatan untuk mengembangkan potensi intelektual dan spiritual.
- Hak memperoleh keadilan: Hak untuk mengajukan perkara ke pengadilan dan memperoleh putusan yang adil dan transparan.
- Hak atas kebebasan pribadi: Mencakup kebebasan berekspresi, berpendapat, berserikat, berkumpul, dan beragama.
- Hak atas rasa aman: Hak untuk hidup aman dari kekerasan, ancaman, dan penyiksaan.
- Hak atas kesejahteraan: Mencakup hak atas kesehatan, pendidikan, tempat tinggal yang layak, dan standar hidup yang memadai.
- Hak turut serta dalam pemerintahan: Hak untuk memilih, dipilih, dan berpartisipasi dalam proses pengambilan keputusan publik.
- Hak wanita: Hak untuk memperoleh perlindungan khusus dari diskriminasi gender, kekerasan, dan peran sosial yang merugikan.
- Hak anak: Hak anak untuk mendapatkan perlindungan khusus, pendidikan, kesehatan, dan kesempatan berkembang optimal.
- Hak lansia: Hak untuk mendapatkan perlindungan, perawatan, dan partisipasi dalam kehidupan sosial-ekonomi[6].
Pengakuan terhadap 10 hak dasar ini menunjukkan bahwa perlindungan HAM di Indonesia tidak hanya abstrak tetapi juga konkret, mencakup berbagai aspek kehidupan manusia dari lahir hingga lanjut usia.
5. Manfaat dan Fungsi Hukum dalam Perlindungan HAM
5.1 Fungsi Utama Hukum sebagai Instrumen Perlindungan HAM
Hukum memiliki peran sentral dalam melindungi dan memastikan penghormatan terhadap HAM. Fungsi-fungsi krusial dari hukum dalam konteks HAM dapat dijelaskan sebagai berikut:
Menetapkan Standar dan Norma
Hukum merumuskan prinsip-prinsip dan standar hak-hak dasar manusia yang harus dihormati oleh negara, individu, dan entitas lainnya[7]. Melalui peraturan perundang-undangan, standar ini menjadi jelas, dapat diprediksi, dan dapat ditegakkan. Sebagai contoh, UUD 1945 Pasal 28A menetapkan standar bahwa “setiap orang berhak untuk hidup serta berhak mempertahankan hidup dan kehidupannya”, yang memberikan dasar normatif untuk melindungi nyawa manusia dari ancaman arbitrary execution atau pembunuhan.
Menjamin Keadilan dan Kesetaraan
Hukum memastikan bahwa setiap orang berhak atas perlakuan yang adil dan setara di hadapan hukum, tanpa diskriminasi (Pasal 28D ayat 1 UUD 1945)[8]. Ini berarti bahwa sistem hukum harus dirancang dan dijalankan sedemikian rupa sehingga tidak ada yang mendapat perlakuan istimewa atau dirugikan karena status sosial, ekonomi, ras, agama, atau alasan lainnya. Dalam praktik, keadilan ini diwujudkan melalui proses hukum yang transparan, independensi hakim, dan akses yang sama terhadap keadilan bagi semua orang.
Memberikan Sarana Penegakan Hukum
Hukum menyediakan mekanisme dan lembaga untuk menegakkan HAM ketika terjadi pelanggaran. Ini mencakup lembaga penegak hukum seperti kepolisian, kejaksaan, dan pengadilan, serta lembaga-lembaga khusus HAM seperti Komnas HAM dan Pengadilan HAM[9]. Melalui lembaga-lembaga ini, korban pelanggaran HAM dapat mengajukan pengaduan, mendapatkan investigasi yang fair, dan memperoleh akses ke keadilan termasuk kompensasi dan pemulihan (reparasi).
Melindungi dari Penyalahgunaan Kekuasaan
Hukum berfungsi sebagai “tameng” yang membatasi kekuasaan negara agar tidak bertindak sewenang-wenang dalam melanggar HAM warganya[10]. Prinsip checks and balances dalam sistem pemerintahan demokratis, pembatasan kekuasaan eksekutif, dan kemandirian peradilan adalah mekanisme hukum yang dirancang untuk mencegah penyalahgunaan kekuasaan. Sebagai contoh, Undang-Undang Nomor 39 Tahun 1999 melarang penangkapan, penahanan, atau penggeledahan yang sewenang-wenang dan memberikan hak kepada tersangka untuk mendapatkan bantuan hukum.
Mempromosikan Pendidikan dan Kesadaran
Hukum juga berfungsi sebagai alat edukatif yang meningkatkan kesadaran masyarakat tentang hak-hak mereka dan kewajiban mereka menghormati hak orang lain[11]. Sosialisasi tentang HAM melalui pendidikan formal dan informal, kampanye publik, dan penyuluhan hukum membantu membangun budaya menghormati HAM di tingkat masyarakat.
5.2 Fungsi Hukum sebagai Instrumen Pemenuhan HAM
Selain melindungi dari pelanggaran, hukum juga berfungsi sebagai instrumen untuk memenuhi HAM, artinya negara harus mengambil tindakan positif untuk menjamin bahwa setiap warga negara dapat menikmati hak-haknya. Fungsi pemenuhan ini terutama penting dalam konteks hak-hak ekonomi, sosial, dan budaya yang memerlukan alokasi sumber daya dan kebijakan proaktif dari negara.
Kewajiban pemenuhan HAM ini tercermin dalam instrumen internasional yang telah diratifikasi Indonesia. Berdasarkan International Covenant on Economic, Social and Cultural Rights (ICESCR) dan literatur HAM internasional, negara memiliki tiga tingkatan kewajiban terhadap HAM:
| Tingkatan Kewajiban Negara | Deskripsi | Contoh Praktis |
| To Respect (Menghormati) | Negara tidak boleh melakukan intervensi dalam pelaksanaan HAM oleh individu atau kelompok | Negara tidak boleh mencegah warga berpendapat, beragama, atau berkumpul; tidak boleh mengambil harta tanpa proses hukum |
| To Protect (Melindungi) | Negara wajib mencegah pelanggaran HAM oleh pihak lain (baik negara maupun non-negara) | Negara harus mengatur hukum pidana untuk menghukum pelaku pembunuhan, pemerkosaan, penganiayaan; harus melindungi buruh dari eksploitasi majikan |
| To Fulfill (Memenuhi) | Negara harus mengambil tindakan legislatif, administratif, yudisial, dan praktis untuk memastikan pemenuhan HAM | Negara harus menyediakan pendidikan gratis, layanan kesehatan dasar, program bantuan sosial, kesempatan kerja, dan fasilitas publik yang adil |
Implikasi dari tiga tingkatan kewajiban ini adalah bahwa negara tidak dapat hanya pasif dalam melindungi HAM tetapi harus aktif dalam menciptakan kondisi yang memungkinkan setiap individu untuk menikmati haknya secara penuh.
5.3 Hubungan Integral antara Negara Hukum dan HAM
Hubungan antara negara hukum dan HAM bersifat simbiotis: negara hukum adalah prasyarat untuk perlindungan HAM yang efektif, sementara HAM adalah bukti konkret dari implementasi prinsip-prinsip negara hukum. Dalam negara yang mengadopsi prinsip rule of law, HAM harus menjadi tulang punggung dari seluruh sistem hukum dan penyelenggaraan pemerintahan.
Negara hukum memiliki ciri-ciri esensial yang terkait langsung dengan perlindungan HAM:
- Supremasi Hukum: Hukum adalah kekuatan tertinggi dalam penyelenggaraan negara, bukan kepentingan politis atau ekonomi sesaat. Ini berarti bahwa bahkan pejabat negara tertinggi sekalipun tunduk pada hukum dan dapat dimintai pertanggungjawaban atas pelanggaran HAM.
- Kepastian Hukum: Hukum harus jelas, dapat diprediksi, dan diterapkan secara konsisten, sehingga warga negara dapat mengetahui hak dan kewajiban mereka dengan pasti. Ini menciptakan iklim kepercayaan terhadap sistem hukum.
- Kesetaraan di Hadapan Hukum (Equality Before the Law): Prinsip ini mengakui bahwa semua orang memiliki kedudukan yang sama di hadapan hukum, tidak ada yang lebih superior atau inferior berdasarkan status sosial, ekonomi, atau politis.
- Perlindungan Hak Asasi Manusia: Sebagai elemen integral, negara hukum harus menjamin bahwa sistem hukumnya dirancang dan dijalankan dengan tujuan melindungi dan memenuhi HAM.
- Independensi Peradilan: Lembaga peradilan harus bebas dari pengaruh eksekutif atau legislatif sehingga dapat memberikan putusan yang adil dan tidak bias dalam kasus-kasus HAM.
Di Indonesia, komitmen terhadap negara hukum yang pro-HAM terekspresi dalam Amandemen UUD 1945 yang secara eksplisit mengintegrasikan HAM ke dalam struktur konstitusional, menciptakan mekanisme pengawasan melalui Mahkamah Konstitusi dan Komnis HAM, serta membentuk Pengadilan HAM untuk menangani kasus pelanggaran berat.
6. Tantangan dan Prospek Penegakan Hukum HAM di Indonesia
6.1 Tantangan Empiris dalam Implementasi
Meskipun Indonesia telah membangun infrastruktur hukum yang komprehensif untuk perlindungan HAM, implementasinya masih menghadapi berbagai tantangan serius:
Lemahnya Supremasi Hukum dan Penegakan Hukum
Dalam praktiknya, hukum tidak selalu ditegakkan secara konsisten dan adil. Ada kasus-kasus di mana pelaku pelanggaran HAM, terutama yang melibatkan pejabat negara atau pihak-pihak yang berpengaruh, tidak mengalami penegakan hukum yang memadai. Fenomena ini menciptakan “budaya impunitas” yang merusak kepercayaan publik terhadap sistem hukum.
Rendahnya Integritas Aparat Penegak Hukum
Korupsi, kolusi, dan nepotisme dalam aparat penegak hukum (kepolisian, kejaksaan, kehakiman) dapat mengganggu proses penyelidikan dan persidangan kasus-kasus HAM. Ketika aparat penegak hukum tidak memiliki integritas, maka hukum yang seharusnya melindungi HAM justru dapat disalahgunakan untuk mengkriminalisasi korban atau pihak-pihak yang terpinggirkan.
Kesenjangan antara Lex Scripta dan Lex in Action
Kesenjangan antara hukum tertulis (lex scripta) dan hukum dalam pelaksanaan (lex in action) adalah fenomena umum dalam sistem hukum Indonesia. Artinya, meskipun hukum positif telah menjamin perlindungan HAM, dalam praktik penegakan hukum di lapangan, seringkali hak-hak ini tidak terlindungi dengan baik.
Mekanisme Pengawasan yang Belum Efektif
Lembaga-lembaga yang bertanggung jawab untuk mengawasi penegakan HAM (Komnas HAM, Mahkamah Konstitusi, Ombudsman) masih menghadapi keterbatasan dalam hal kewenangan, sumber daya, dan kapasitas untuk menangani volume kasus yang sangat besar.
6.2 Rekomendasi Prospektif
Untuk meningkatkan efektivitas penegakan hukum dalam melindungi HAM, beberapa langkah prospektif dapat direkomendasikan:
- Penguatan Supremasi Hukum: Menempatkan hukum sebagai kekuatan tertinggi melalui reformasi institusional, penegasan independensi peradilan, dan penciptaan mekanisme akuntabilitas yang kuat terhadap semua pelaku hukum, termasuk pejabat negara.
- Peningkatan Kapasitas dan Integritas Aparat: Program pelatihan berkelanjutan tentang HAM bagi polisi, jaksa, dan hakim, disertai dengan mekanisme seleksi dan promosi yang berbasis merit dan karakter moral yang baik.
- Harmonisasi Regulasi Nasional dengan Standar Internasional: Melakukan revisi terhadap peraturan perundang-undangan nasional untuk memastikan konsistensi dengan standar HAM internasional yang telah diratifikasi Indonesia.
- Peningkatan Kesadaran HAM di Masyarakat: Melalui pendidikan formal, kampanye publik, dan sosialisasi budaya hukum yang menghargai HAM, sehingga tumbuh desakan sosial dari masyarakat untuk penegakan HAM yang konsisten.
- Peningkatan Akses Keadilan: Mempermudah akses bagi korban HAM untuk mengajukan pengaduan dan memperoleh akses ke mekanisme keadilan, termasuk melalui alternatif dispute resolution yang lebih mudah dijangkau oleh masyarakat umum.

Melalui penjelasan diatas, Hukum dan Hak Asasi Manusia merupakan dua konsep yang fundamental dan tidak dapat dipisahkan dalam membangun sistem pemerintahan yang demokratis, adil, dan bermartabat. Hukum berfungsi sebagai instrumen strategis yang tidak hanya menetapkan standar dan norma, tetapi juga menjamin keadilan, memberikan sarana penegakan, melindungi dari penyalahgunaan kekuasaan, dan mempromosikan kesadaran tentang HAM.
HAM adalah hak-hak dasar yang melekat pada setiap individu sejak lahir, bersifat universal, tidak dapat dicabut, saling terkait, dan didasarkan pada martabat manusia. Ruang lingkup HAM mencakup hak sipil-politik, hak ekonomi-sosial-budaya, dan hak kolektif-solidaritas yang telah berkembang melalui generasi-generasi instrumen internasional dan pengaturan hukum nasional. Di Indonesia, perlindungan HAM telah mendapatkan fondasi konstitusional yang kuat melalui Amandemen UUD 1945, Undang-Undang Nomor 39 Tahun 1999, dan berbagai instrumen hukum lainnya. Namun demikian, efektivitas penegakan HAM masih menghadapi tantangan empiris berupa lemahnya supremasi hukum, rendahnya integritas aparat, dan kesenjangan antara hukum tertulis dengan praktik penegakannya
Leave a Reply